nba赛制流程图

2025-09-29 14:08:30
模板评价:迅捷画图
nba赛制流程图

迅捷画图使用模板
迅捷画图收藏

模板简介

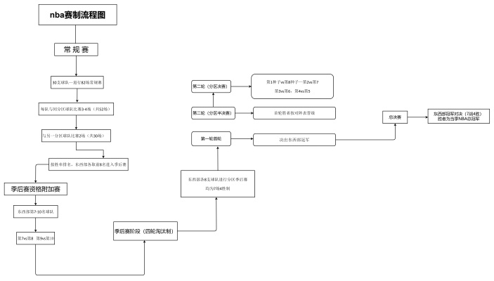
这是一份nba赛制流程图模板,在模板中可点击一键套用。流程图能帮助我们直观的看到nba赛制流程,以及赛制评判,参与者能通过该流程图详细的了解nba赛制内容。流程图绘制简单,先规划出赛制内容以及评判要求,就能轻松制作出满意的nba赛制流程图。

热门推荐

热门模板

x
迅捷思维导图APP
多端互通可离线使用 一键导出专业脑图
免费下载APP