脑图不烧脑
首页
思维导图
流程图
白板
Markdown
模板库
热门专题
软件教程
高阶教程
流程图使用教程
思维导图使用教程
下载客户端
当前位置:
首页
>
流程图模板
条件结构流程图
2019-07-04 16:02:14
模板评价:
使用模板
收藏
模板简介
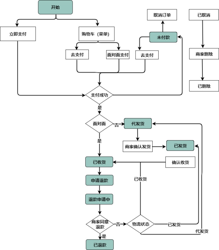
该条件结构流程图所讲述的主要中心为支付,退款这两个主要的方面,讲述的是购物的过程中出现退款之后做买卖双方那个之间的活动,希望可以帮助到大家。
热门推荐
在线流程图
流程图模板
组织结构图
业务流程图
程序流程图
数据流程图
工艺流程图
工作流程图
系统流程图
word流程图
算法流程图
拓扑图
热门模板
手机支付流程图
财政授权支付流程图
工程款支付流程图
支付系统功能架构图
电商第三方支付业务流程图
供应链支付电商流程图
购物支付流程泳道图
资金支付审批流程图
第三方支付流程
计量支付工作流程图
x
迅捷思维导图APP
多端互通可离线使用 一键导出专业脑图
免费下载APP