单元测试流程图

2021-02-07 09:33:45
模板评价:迅捷画图
单元测试流程图

迅捷画图使用模板
迅捷画图收藏

模板简介

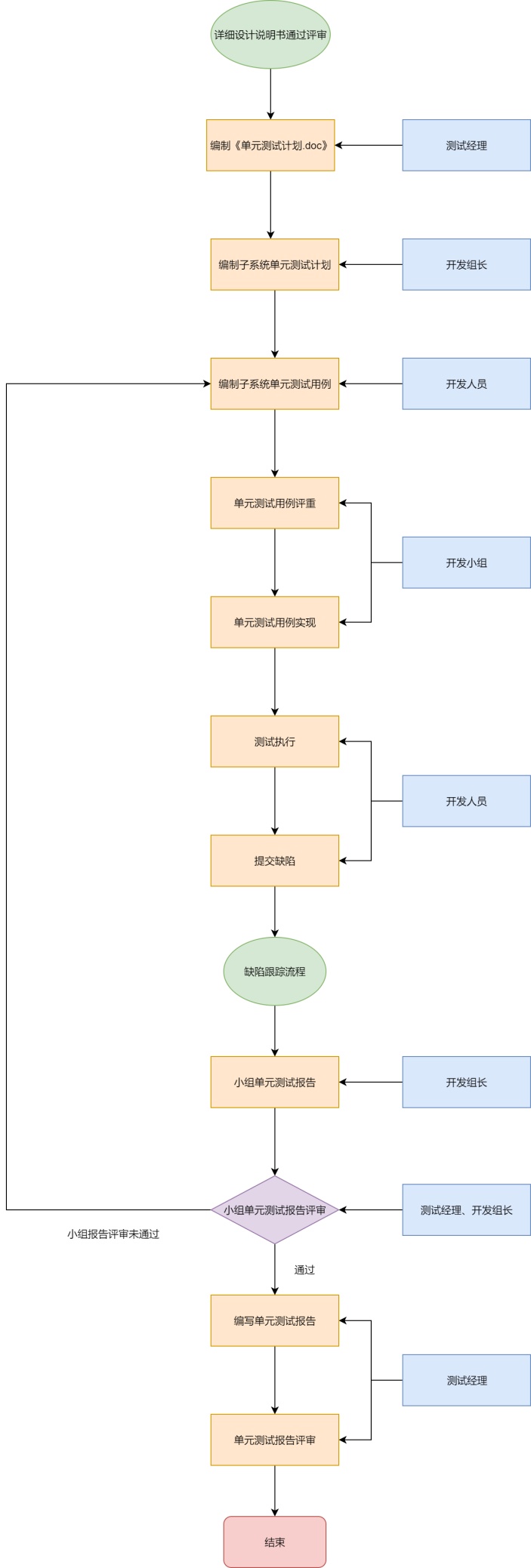
单元测试流程图是一个将单元测试流程进行整理的模板,该模板主要通过详细设计说明书通过评审,编制子系统单元测试计划,单元测试用例评重,测试执行,小组单元测试报告,结束等多个步骤,将单元测试等相关内容进行梳理,希望该模板能帮助测试员快速了解单元测试的相关内容。

热门推荐

热门模板

x
迅捷思维导图APP
多端互通可离线使用 一键导出专业脑图
免费下载APP