脑图不烧脑
首页
思维导图
流程图
白板
Markdown
模板库
热门专题
软件教程
高阶教程
流程图使用教程
思维导图使用教程
下载客户端
当前位置:
首页
>
流程图模板
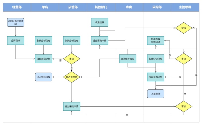
公司采购流程图
2023-04-20 11:45:34
模板评价:
使用模板
收藏
模板简介
这是一份公司采购流程图模板,该模板能够帮助用户理清公司采购流程,更好地掌握采购流程,提高采购效率。通过迅捷流程图工具,简单几步即可完成公司采购流程图的绘制。
热门推荐
在线流程图
流程图模板
组织结构图
业务流程图
程序流程图
数据流程图
工艺流程图
工作流程图
系统流程图
word流程图
算法流程图
拓扑图
热门模板
公司采购流程图
婚庆公司工作流程图
国外公司注册流程图
小型物业公司组织结构图
广告公司组织结构图
中型物业公司组织结构图
大型物业公司组织结构图
科技公司组织结构图
公司年会流程图
注册公司流程图
x
迅捷思维导图APP
多端互通可离线使用 一键导出专业脑图
免费下载APP