品质管理体系流程图

2023-11-28 17:59:42
模板评价:迅捷画图
品质管理体系流程图

迅捷画图使用模板
迅捷画图收藏

模板简介

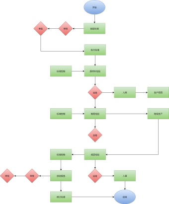
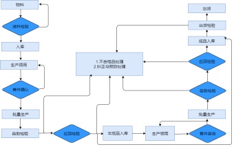
这是一份品质管理体系流程图模板,点击即可一键套用。品质管理体系流程图能够清晰地展示品质管理体系的运作流程和控制要点,以便于组织成员了解和遵循,从而确保品质管理体系的有效运作,使用迅捷流程图工具可轻松绘制。

热门推荐

热门模板

x
迅捷思维导图APP
多端互通可离线使用 一键导出专业脑图
免费下载APP