脑图不烧脑
首页
思维导图
流程图
白板
Markdown
模板库
热门专题
软件教程
高阶教程
流程图使用教程
思维导图使用教程
下载客户端
当前位置:
首页
>
流程图模板
测试工作流程图
2020-12-01 15:58:56
模板评价:
使用模板
收藏
模板简介
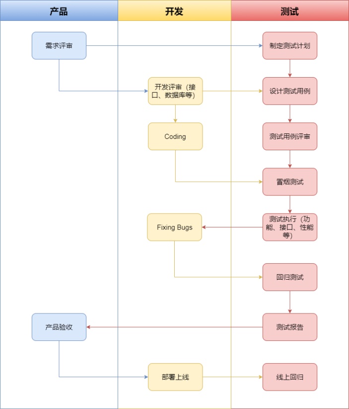
测试工作流程图是一个将测试工作的流程步骤进行梳理的流程图模板,在该模板中通过产品、开发、测试这3大方面,直观清晰的将测试工作的流程进行整理。希望通过该模板,能够帮助用户更好的掌握测试工作的流程。
热门推荐
在线流程图
流程图模板
组织结构图
业务流程图
程序流程图
数据流程图
工艺流程图
工作流程图
系统流程图
word流程图
算法流程图
拓扑图
热门模板
测试工作流程图
性能测试项目网络拓扑图
测试流程图
软件测试流程图
软件测试流程图
单元测试流程图
软件开发周期
手机生产流程图
缺陷管理流程图
汽车生产流程图
x
迅捷思维导图APP
多端互通可离线使用 一键导出专业脑图
免费下载APP