品控工作流程图

2021-03-15 17:51:58
模板评价:迅捷画图
品控工作流程图

迅捷画图使用模板
迅捷画图收藏

模板简介

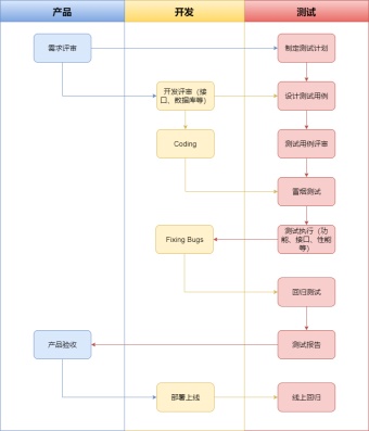
品控工作流程图是一个将品控工作流程进行梳理的模板,在该模板中通过产品组分析需求、产品经理按功能模块划分需求(Smartsheet)、品控人员编写系统测试用例 、开发按功能点分解任务(Smartsheet)等多个步骤,简单地梳理出品控工作流程,希望能帮助大家轻松了解品控工作流程的相关内容。

热门推荐

热门模板

x
迅捷思维导图APP
多端互通可离线使用 一键导出专业脑图
免费下载APP