出纳工作流程图

2021-03-30 09:18:59
模板评价:迅捷画图
出纳工作流程图

迅捷画图使用模板
迅捷画图收藏

模板简介

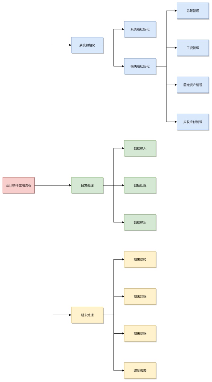
出纳工作流程图是一个将出纳工作进行梳理的流程图模板,该模板通过会计软件应用流程,系统初始化,日常处理,期末处理,总账管理,工资管理,固定资产管理,应收应付管理,数据输入,数据处理,数据输出等步骤,详细地将出纳工作进行梳理,希望能帮助会计师轻松了解出纳工作的相关内容。

热门推荐

热门模板

x
迅捷思维导图APP
多端互通可离线使用 一键导出专业脑图
免费下载APP