脑图不烧脑
首页
思维导图
流程图
白板
Markdown
模板库
热门专题
软件教程
高阶教程
流程图使用教程
思维导图使用教程
下载客户端
当前位置:
首页
>
流程图模板
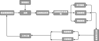
出纳工作流程图
2022-03-03 18:45:12
模板评价:
使用模板
收藏
模板简介
这是一份工作流程图模板,简单用流程图工具梳理了出纳工作的具体流程,可用于直观且清晰的呈现出纳工作流程,便于管理,希望可以帮助小伙伴们绘制对应的工作出纳流程图哟!
热门推荐
在线流程图
流程图模板
组织结构图
业务流程图
程序流程图
数据流程图
工艺流程图
工作流程图
系统流程图
word流程图
算法流程图
拓扑图
热门模板
出纳工作流程图
出纳工作流程图
出纳工作流程图
出纳工作流程图
出纳工作流程图
出纳工作流程图
婚庆公司工作流程图
市场活动工作流程图
印章使用管理工作流程图
产品经理工作流程图
x
迅捷思维导图APP
多端互通可离线使用 一键导出专业脑图
免费下载APP