脑图不烧脑
首页
思维导图
流程图
白板
Markdown
模板库
热门专题
软件教程
高阶教程
流程图使用教程
思维导图使用教程
下载客户端
当前位置:
首页
>
流程图模板
条件结构流程图
2019-07-01 13:59:53
模板评价:
使用模板
收藏
模板简介
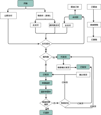
条件结构流程图是针对订单生产系统为主产生的一系列活动的流程图,通过对每一步骤进行总结归纳绘制成如下流程图,希望可以帮助到大家。
热门推荐
在线流程图
流程图模板
组织结构图
业务流程图
程序流程图
数据流程图
工艺流程图
工作流程图
系统流程图
word流程图
算法流程图
拓扑图
热门模板
条件结构流程图
条件结构流程图
条件结构流程图
条件结构流程图
选课系统作业流程图
财务管理系统业务流程图
考试系统组织结构图
财务系统管理泳道图
客户销售系统流程图
酒店系统管理流程图
x
迅捷思维导图APP
多端互通可离线使用 一键导出专业脑图
免费下载APP