脑图不烧脑
首页
思维导图
流程图
白板
Markdown
模板库
热门专题
软件教程
高阶教程
流程图使用教程
思维导图使用教程
下载客户端
当前位置:
首页
>
流程图模板
战略规划模板
2019-12-11 11:37:38
模板评价:
使用模板
收藏
模板简介
这是一个战略规划流程图模板,通过对战略层面,战术层面,执行层面以及其他层面这四点进行扩展讲述,点击“在线编辑”即可使用.
热门推荐
在线流程图
流程图模板
组织结构图
业务流程图
程序流程图
数据流程图
工艺流程图
工作流程图
系统流程图
word流程图
算法流程图
拓扑图
热门模板
信息系统战略规划流积与风险控制泳道图
战略规划模板
活动方案执行流程图
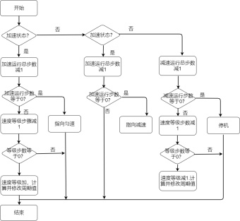
电动执行机构加减速流程图
活动执行工作流程图
大型活动策划流程图
财务管理系统业务流程图
留观服务流程图
工程材料采购流程图
for循环的流程图
x
迅捷思维导图APP
多端互通可离线使用 一键导出专业脑图
免费下载APP